Latest News and Insights on Gas Generators

banner

Blog

  • Jan 8, 2026
    Strategic Deployment: 250kW Gas Generator Sets Ready to Empower Overseas Energy Projects

    Discover our 250kW Huachai Deutz natural gas generator set. Designed specifically for overseas energy projects, it delivers high reliability, easy maintenance, and flexible parallel operation capabilities to effectively reduce operating costs.

  • Jan 5, 2026
    Integrated Solar-Gas Hybrid Power Systems: The Future of Reliable Green Energy

    As the global energy transition accelerates, the industry is shifting its focus toward a critical challenge: balancing the intermittency of renewables with the need for grid stability. The Integrated Solar-Gas Hybrid Power System has emerged as a premier solution, combining the sustainability of Solar Photovoltaics(PV) with the on-demand reliability of Natural Gas.

  • Jan 1, 2026
    Illuminate the New Year: With Stable Power, We Embark on a New Journey

    The chimes of the New Year are the call to set sail. Every successful start relies on a solid and reliable power source. A brand new chapter has already begun, and Eon Energy is honored to continue being your most trusted "energy partner." With innovative technology and round-the-clock service, we are here to fuel the ambitious plans of your 2026 with uninterrupted, powerful energy. Let us join hands to create a more efficient, resilient, and brighter future! Wishing you a Happy New Year and a flourishing career in the year ahead!

  • Dec 31, 2025
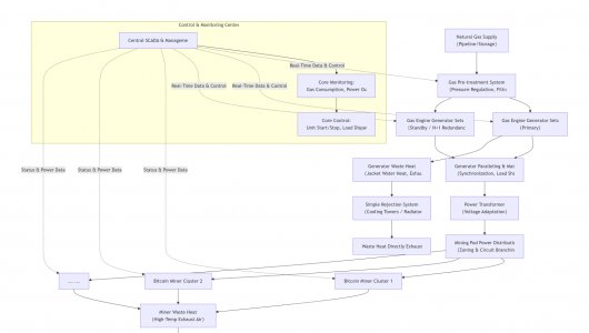
    Gas-Powered Bitcoin Mining: Power System Flow & Strategic Design

    This configuration represents a quintessential "Fuel-Cost-Dominant" simplified model. By prioritizing lower initial CAPEX and structural simplicity, the system accepts a strategic trade-off: extreme sensitivity to fuel price fluctuations and a relatively modest aggregate energy efficiency.

  • Dec 28, 2025
    Huachai Deutz Gas Generator Sets: From Core Modules to Full-Scenario Integrated Solutions

    The entire product lineup is built around Deutz’s highly reliable, low-emission gas engine cores and equipped with intelligent control systems. From "Open-frame Foundations" to "Highly Integrated Solutions," this series vividly illustrates Deutz's modular and platform-based design philosophy. Amidst the deepening global energy transition, Huachai Deutz is becoming a key partner for various industries to achieve energy security, cost reduction, and sustainable development goals through its comprehensive spectrum of gas generator structures.

  • Dec 25, 2025
    Christmas Starlight Illuminates the Night Sky, Reliable Power Protects Every Moment

    As the bells of Christmas ring, the lights of every home shine brightly with warm stories. Just as we firmly believe: the most precious gift is the uninterrupted, reliable protection of 365 days a year. We are grateful for your trust and companionship throughout this year. May our generators, like the candles of this holiday, quietly provide stable and reassuring energy whenever you need it. Wishing you and your team a Merry Christmas, a peaceful and prosperous New Year, and a career as bright and dazzling as the lights!