Natural Gas Generator System Design Scheme | CHP, Gas Supply, Grid Connection & Heat Recovery Workflow

Natural Gas Generator Set System Design Schematic
Dec 9, 2025

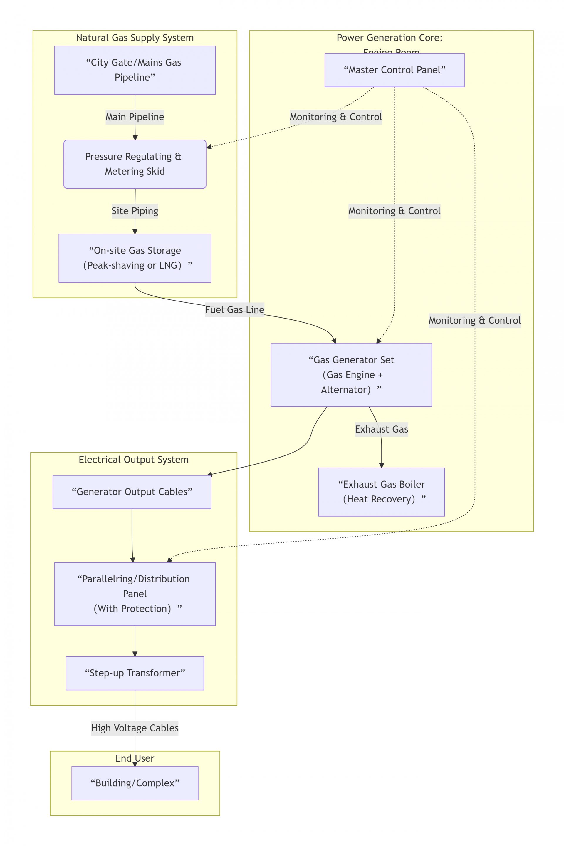
INatural Gas Supply System

Section

Detail

Notes

1. Gas Source Municipal Pipeline

This is the primary gas source, offering 

stability and lower cost. The pipeline 

connection point requires an Emergency 

Shut-off Valve and a Filtration Unit.

Ensures safe and clean fuel delivery 

to the site.

2. Pressure Regulating & Metering 

Skid PRMS

This is a critical component. It reduces the 

high-pressure natural gas from the municipal 

pipeline to the required operating pressure for 

the generator set typically a few to several 

tens of kilopascals and provides precise 

metering for cost accounting.

Essential for safe and effective gas 

consumption by the engine.

3. Site Natural Gas Storage Tank 

Optional but Recommended

Purpose: Serves as a backup gas source in case of 

main source failure or insufficient pressure. It is the 

primary source for projects using LNG Liquefied 

Natural Gas.

Design Notes: Must be installed in a secure 

location on-site, adhering to fire separation 

requirements. If using an LNG tank, a Vaporizer 

is required to convert the liquid gas to its gaseous 

state.

4. On-Site Pipeline Installation

Material: Typically seamless steel pipes or 

specialized natural gas PE pipes.

Installation Method: Laying should preferably be 

underground, marked with clear warning tape. 

Sections crossing roads or inside buildings can use 

pipe racks for overhead installation.

Safety Devices: Pipes must be 

regularly fitted with manual shut-off 

valves and automatic safety valves

All piping requires anti-static grounding.

natural gas

(II) Power Generation Core Area: The Plant Building

Section

Detail

Notes

1. Plant Building Construction

Structure: High fire-resistance rating, 

using steel or reinforced concrete.

Ventilation: Extremely important! Must feature 

powerful intake and exhaust systems to supply 

combustion air and promptly remove waste heat 

and potentially leaked gas. Intake and exhaust 

positioning must be calculated to prevent short-circuiting.

Noise Reduction: Walls and roof require 

sound-insulating materials, and intake/

exhaust ducts must have silencers to meet 

environmental standards.

Fire Safety: Must install a Combustible 

Gas Leak Detection System linked to the 

emergency shut-off valve. Also requires an 

Automatic Fire Suppression System e.g., 

HFC-220eagas and manual firefighting 

equipment.

Lifting Equipment: Requires an overhead or 

single-beam crane for unit installation and maintenance.

2.Natural Gas Generator Set

Core: Natural Gas Engine + Synchronous 

Generator.

Auxiliary Systems: Start-up System battery banks, starter 

motor, Cooling System radiators, water pumps, fans; large 

units may need an outdoor cooling tower, Lubrication System 

oil pump, filters, cooler.

Exhaust System: Connects after the engine's 

turbocharger, leads into the silencer and heat 

recovery unit, and finally vents the exhaust gas 

through a chimney outdoors.

3. Waste Heat Recovery System Optional 

but Highly Efficient

As shown schematically, an Exhaust Gas Boiler is installed 

on the generator exhaust stack. It uses high-temperature 

exhaust gas to produce hot water or steam for building 

heating, cooling via an Absorption Chiller, or domestic 

hot water, significantly boosting overall energy efficiency.


(III) Power Output System

Section

Detail

Notes

1. Generator Output Cable

Uses large cross-section copper core cables 

connected from the generator outlet. Cables 

must be laid on trays and clearly labeled.

Minimizes transmission loss and ensures safety.

2. Synchronization / Distribution Panel

Core Control Center: Contains the Automatic 

Synchronization Controller, protection relays 

anti-reverse power, overcurrent, over/under voltage

, and the output circuit breaker.

Function: Controls the power output, ensures synchronization 

with the utility grid before closing the breaker, and quickly trips 


to protect equipment in case of unit or grid fault.

3. Step-Up Transformer Optional

Purpose: Steps the generator's voltage e.g., 400 V 

up to the voltage required by the user e.g., 10 kV 

to minimize transmission losses over long distances. 

Not required if the user operates solely on low voltage.


IV Final User: Building / Facility

The generation system transmits power via high-voltage cables to the building's main distribution room.

This design is typically used for Distributed Energy Projects or Backup Power Systems.

Grid-Connected Operation: Runs parallel with the utility grid as the main or supplemental power source, allowing for peak shaving and valley filling.

Island Mode Operation: Automatically starts and independently supplies power to the building's critical loads when the utility grid fails.

Summary & Next Steps

This design represents a simplified model of a typical natural gas distributed energy system. In real-world projects, every component requires detailed engineering design, calculation, and selection.

Suggested Next Actions:

Determine Project Goal: Define the primary function: Prime Power, Backup Power, or Combined Heat and Power CHP?

Conduct Load Calculation: Precisely calculate the building's electrical load, thermal load, and cooling load.

Consult Professional Teams: Contact qualified electrical design institutes, natural gas generator suppliers such as us, and engineering contractors.

Process Approvals: Submit applications to local gas companies, power bureaus, environmental protection agencies, and fire departments to obtain all necessary permits.

I hope this explanation provides a clear roadmap for designing your natural gas power station!

 


Inquiry Now