Biogas Generator System Design | Anaerobic Digestion, Purification & CHP Workflow

Biogas Generator Set System Design: Detailed Specifications by Component
Dec 11, 2025

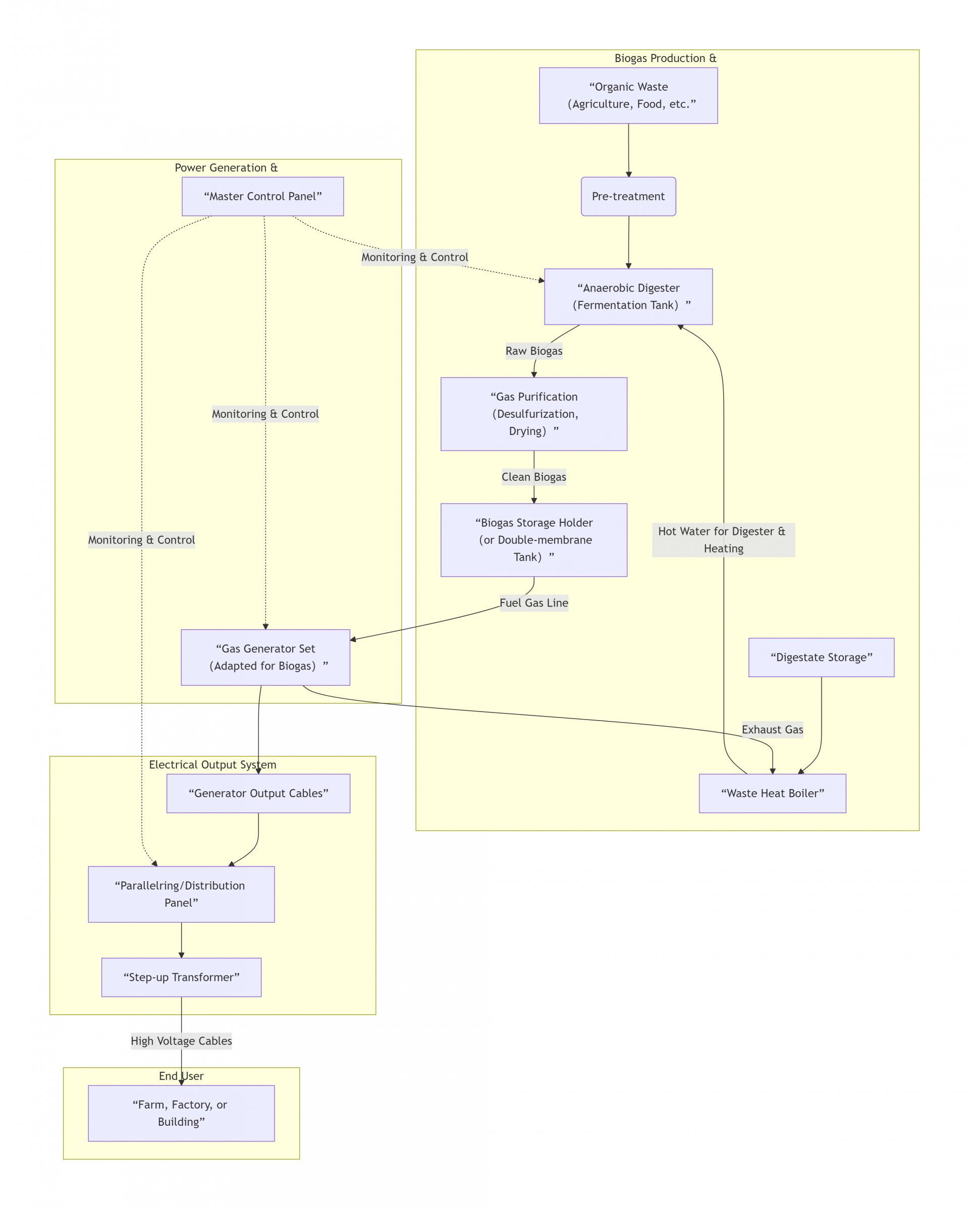
I) Biogas Production and Purification System

The starting point for biogas power generation is the self-production of fuel. This begins with Feedstock and Pretreatment. Feedstock sources are diverse, including animal manure, crop stalks, kitchen waste, sewage sludge from Wastewater Treatment Plants (WWTPs) , and energy crops. Before entering the core fermentation stage, the feedstock requires pretreatment such as crushing, mixing, and slurrying. This process is often complemented by a grit chamber and a solid-liquid separator to remove sand and large solids.

The gas production core of the system is the Anaerobic Digester. This is a sealed, oxygen-free vessel where specialized microorganisms break down organic matter to produce biogas. The digester's design is critical, typically utilizing reinforced concrete or steel, and equipped with a heating and insulation systemoften maintained at 35-40℃ for mesophilic digestion) and an agitator to ensure uniform and efficient fermentation. This is a continuous biological process involving feeding and discharging.

The raw biogas produced must undergo rigorous Biogas Purification. This is a mandatory step to protect the engine, as raw biogas contains moisture and highly corrosive Hydrogen Sulfide (H2S). Desulfurization can be achieved using biological methods or chemical desulfurization towers, while dehydration removes water vapor using gas-water separators or condensation. If the project aims to upgrade the biogas to higher-quality BiomethaneRNG) , decarbonization equipment is necessary to remove carbon dioxideCO2) .

Finally, the system requires a Biogas Storage TankGas Holder) to balance the continuous production of biogas with the intermittent consumption of the generator set, ensuring a stable fuel supply. Commonly used are double-membrane gas holders installed on top of the digester.

(II) Power Generation and Energy Recovery System

The Power Generation Core consists of the Biogas Generator Set, which uses specialized biogas engines or units modified from natural gas engines. The combustion system, ignition system, and lubricating oil for these engines must be specially optimized to handle the low heating value and corrosive nature of biogas.

The design requirements for the Plant BuildingGeneration Room) are similar to natural gas systems, but safety requirements are more stringent. Given the continuous production and leakage risk of biogas, powerful ventilation systems and continuous biogas concentration monitoring are essential. The plant must also include noise reduction measures and be equipped with gas leak alarms and automatic fire suppression systems.

The Waste Heat Recovery System is crucial, as the system's economic viability heavily depends on the efficiency of heat utilization. Key components include the Exhaust Gas Boiler, which recovers high-temperature heat from the engine exhaust, and the Jacket Water Heat Exchanger, which recovers heat from the engine's cooling system. Notably, the recovered hot water is primarily used to maintain the anaerobic digester temperature, a necessary condition for sustaining microbial activity and high gas yield. Any surplus heat is then utilized for peripheral heating, cooling, or process hot water. This creates an efficient internal thermal circulation loop.

IIIElectrical Output System

This section is functionally identical to the natural gas generation system. The electrical energy generated is carried by large cross-section cables to the Synchronization/Distribution Panel. This panel serves as the core control center, housing the Automatic Synchronization Controller and protective relay systems, ensuring the energy is synchronized with the utility grid or safely supplied in island mode. A Step-Up Transformer may be configured if the user requires a higher voltage level.

IV Byproducts and Final Users

The Byproduct—Digestate Management—is another core benefit of the biogas project. The nutrient-rich liquid and solid residues(digestate) produced after fermentation are temporarily stored in dedicated tanks. This digestate is a high-quality, low-odor organic fertilizer used for farmland application, achieving a complete nutrient cycling loop.

Regarding Final Users, these systems are ideal for locations that both generate organic waste and have a stable demand for electricity and heat, including large-scale livestock farms, WWTPs, food processing plants, and major breweries.

Summary and System Differentiation

Biogas power generation transforms a waste disposal challenge into a renewable energy solution. The main distinctions from a standard natural gas system are: the fuel is self-produced via a biological process; biogas purification is a mandatory step; the system core is a living biological system; and it is essential to use recovered heat for internal circulation to maintain the digester temperature, which ensures the system's economic feasibility.

Suggested Next Actions:

  1. Feedstock Analysis: Determine the type, quantity, and characteristics of the available organic waste.

  2. Gas Production Potential Test: Conduct laboratory analysis on the feedstock to estimate biogas yield and composition.

  3. Energy Audit: Precisely calculate the site's electrical, thermal, and cooling loads.

  4. Consult Experts: Engage engineering firms and equipment suppliers with extensive experience in anaerobic digestion and biogas power generation technology.

biogas


Inquiry Now