LPG Generator System Design | Vaporization, Heavy Gas Safety, and CHP Cogeneration

Liquefied Petroleum Gas (LPG) Generator Set System Design Explained
Dec 14, 2025

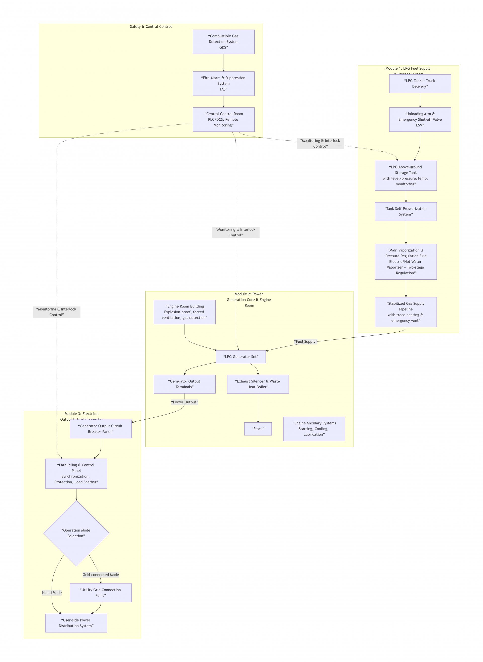
I Module I: LPG Fuel Supply and Storage System

The entire LPG system begins with the external fuel input: Liquefied Petroleum Gas LPG is transported to the power station site via specialized pressurized road tankers. At the connection point where the tanker arm meets the station piping, an Emergency Shut-off Valve ESD must be installed to instantly isolate the hazard in case of a leak or fire.

The liquid LPG is pumped into Above-Ground Storage Tanks for long-term secure storage. As critical equipment, these tanks must be equipped with triple monitoring instruments for level, pressure, and temperature, along with safety relief valves. The tank area also requires a spill containment dike. To ensure stable gas delivery, when tank pressure is insufficient, a Self-Pressurization System activates, vaporizing a small portion of the liquid to maintain stable output pressure.

The liquid fuel then flows into the Main Vaporization and Pressure Regulation Skid, the core process unit. First, the liquid undergoes vaporization in a Vaporizer typically electric or hot water bath type, absorbing heat to convert completely into ambient-temperature gas. Following this, the high-pressure gas passes sequentially through two stages of pressure regulating valves, where the pressure is precisely and stably reduced to the low-pressure state required by the generator set typically a few kilopascals. The regulated, clean LPG gas is transported to the generator room via stabilized supply pipelines, which require electrical heat tracing and insulation to prevent re-liquefaction, and must include safety vent valves.

II Module II: Generation Core and Powerhouse

Powerhouse Safety Environmental Assurance is paramount for an $\text{LPG}$ system. Because LPG gas is heavier than air and accumulates in low areas, posing a severe explosion risk, the powerhouse structure must feature an explosion-proof design such as pressure relief panels, be equipped with a powerful forced ventilation system requiring low-level air intake and high-level exhaust, and have full-coverage combustible gas detectors installed.

In the core area, the stabilized LPG gas enters the Generator Set engine for combustion, driving the generator to produce electrical energy. High-temperature exhaust gas from the engine first passes through the tailpipe silencer for noise reduction, then enters the Waste Heat Boiler to recover heat and produce hot water or steam. This recovered heat can be used to supply the vaporizers or external heating demands, achieving Combined Heat and Power CHP. Finally, the cooled exhaust gas is discharged through the chimney, meeting emission standards. The electricity generated is drawn from the output terminals, while the unit's auxiliary systems start-up, cooling, lubrication operate continuously to ensure stable performance.

III Module III: Power Output and Grid Connection

The power drawn from the generator first connects to the Generator Output Breaker Cabinet for aggregation and initial protection. The power then feeds into the Synchronization Control Panel, which serves as the electrical control center. The cabinet contains an Automatic Synchronization Controller to adjust unit parameters for multi-unit parallel operation or synchronization with the utility grid; protection relays to ensure system safety; and a load sharer to distribute the load optimally among the units.

The system selects between Grid-Connected Operation parallel with the utility grid for complementary supply or export and Island Mode Operation independent supply during utility failure. Ultimately, all electrical energy is integrated into the user-side distribution system and allocated to various loads.

IV Module IV: Safety and Central Control Integrated Throughout

The safety of the entire LPG station area is guaranteed by a real-time risk monitoring system. The Combustible Gas Leak Detection System GDS monitors all potential leakage points 24/7, and the Fire Alarm System FAS monitors temperature and smoke.

All monitoring signals and equipment statuses are uploaded to the central control room's PLC or DCS system. Operators can perform remote monitoring and control. Crucially, when an alarm is triggered by the GDS or FAS, the control system automatically executes interlocking actions, such as emergency gas source cut-off and fire pump activation, maximizing personnel and equipment safety.

Summary of Core Design Principles

The design of this LPG system strictly adheres to the logical chain of "Fuel Processing → Energy Conversion → Electrical Control → Centralized Monitoring." Its greatest technical distinction lies in the storage and forced vaporization of the liquid fuel, and the unique low-level explosion protection and ventilation safety design required because LPG gas is heavier than air. The entire system achieves a unification of safety, efficiency, and flexibility through waste heat recovery and intelligent control.

Liquefied Petroleum Gas (LPG) Generator Set System Design Explained



Inquiry Now