Gas-Powered Bitcoin Mining: Power System Flow & Strategic Design

Gas-Powered Bitcoin Mining: Power System Flow & Strategic Design
Dec 31, 2025

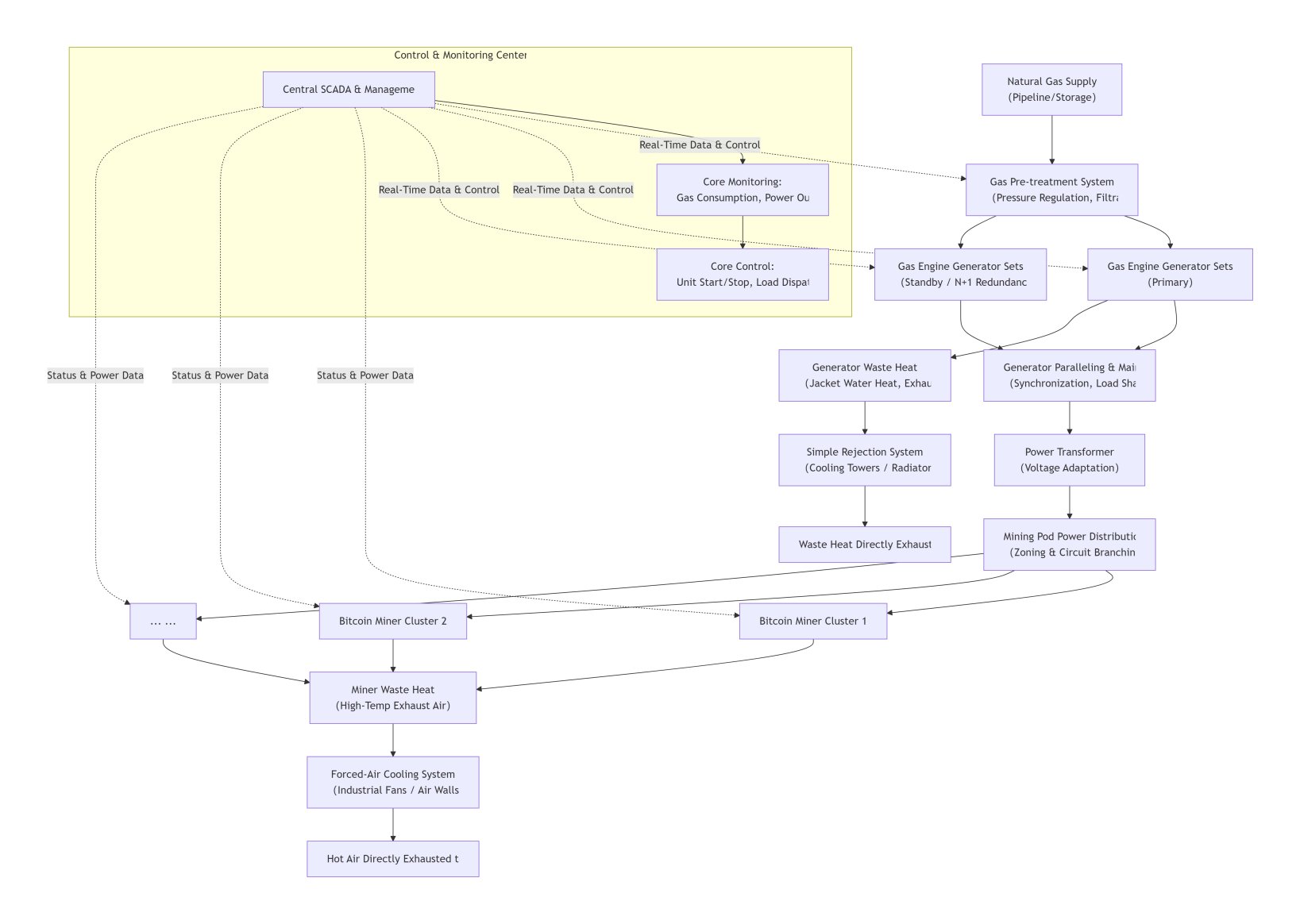
Phase I: Energy Generation & Power Synchronization (The Core)

1. Fuel Input: The Ultimate Variable for Profitability

The system originates with Natural Gas. In crypto-mining, fuel cost is the absolute determinant of the ROI (Return on Investment).

  • Fuel Sources: While pipeline gas and LNG/CNG are common, the most competitive source is Flare Gas (associated petroleum gas). Converting waste gas that would otherwise be flared into electricity allows for near-zero fuel costs.

  • Strategic Value: Fuel price stability and supply continuity are the primary lifelines of any gas-powered mining site.

2. Generator Sets: High-Reliability Power Plants

  • Prime Units: Multiple high-capacity (typically ≥ 1MW) gas reciprocating engines run in parallel to carry the base load. This modular design allows for flexible capacity expansion as the mining site grows.

  • Redundancy (N+1 Strategy): Systems are strictly designed with N+1 or N+2 redundancy. If a unit requires maintenance or fails, the backup unit kicks in automatically via the control system to ensure "Zero Downtime," preventing the massive revenue loss associated with "hashing gaps."

3. Power Integration: Paralleling & Main Distribution

  • Smart Paralleling Panels: This core control unit handles frequency synchronization, voltage matching, and load sharing across multiple gas gensets to ensure a stable, high-quality current.

  • Main Distribution Cabinet: Receives the combined power and performs primary distribution, monitoring, and protection (short-circuit, overload, and surge protection).

Phase II: Power Distribution & Delivery (The Nervous System)

1. Transformation: Voltage Management

Genset output is typically low voltage (400/480V).

  • Long-Distance Transmission: For large-scale sites, a Step-up Transformer increases voltage to 10kV or higher to minimize line loss during transmission.

  • Terminal Step-down: Near the miner clusters, Pad-mounted Transformers step the voltage back down to the required levels (380V/220V) for the ASICs.

2. Miner Power Distribution Units (PDUs)

Power is precisely delivered to each rack or containerized mining unit. This stage includes fine-tuned circuit breakers and energy monitoring to ensure the safety of individual hardware units.

3. Modular Zoning

Modern sites utilize a decoupled design, dividing power into independent clusters. This enhances system flexibility, allowing for isolated maintenance, upgrades, and granular energy management.

Phase III: Load, Output & Thermal Management (The Destination)

1. ASIC Clusters: Converting Energy to Hashrate

This is the final load where thousands of ASIC miners compete for block rewards.

  • Physical Property: Nearly 99% of the electrical energy consumed is converted into heat; only a fraction is used for the actual computation.

2. Cooling: The "Parasitic Load"

  • The Efficiency Challenge: Massive cooling systems (industrial fans, water pumps, or dry coolers) are required to dissipate heat. This "parasitic load" typically consumes 10% - 30% of the total generated power.

  • Power Logic: In this simplified scheme, all cooling power is drawn from the gas gensets. Since waste heat recovery is bypassed, this energy is treated as a pure operational cost.

3. Hashrate Output & Heat Exhaust

  • Revenue Output: Miners work in unison to solve cryptographic puzzles, earning Bitcoin rewards and transaction fees.

  • Heat Dissipation: Engine exhaust, jacket water heat, and hot air from the miners are discharged directly into the atmosphere via specialized cooling towers and high-velocity fans.

Phase IV: Central Control & Monitoring (The Brain)

1. SCADA / Integrated Monitoring System

  • Real-time Analytics: Tracks genset performance (gas pressure, thermal efficiency, fuel consumption), power quality (harmonics, power factor), and miner health (hashrate, temperature, uptime).

  • Strategic Logic: The system uses a "Gas Price - BTC Price - Network Difficulty" triangular model to intelligently schedule genset starts/stops or even adjust miner frequencies (underclocking for efficiency or overclocking for max output).

  • Predictive Maintenance: Data-driven alerts allow for maintenance before failures occur, ensuring 7X 24 high availability.

Strategic Analysis & Key Challenges

1. The Fuel Arbitrage Model

The profitability of this setup relies on a simple equation: Mining Revenue > (Fuel Cost + Parasitic Cooling Load + O&M + Depreciation). Success depends on securing long-term, ultra-cheap, or stranded gas sources.

2. Thermal Efficiency

Without waste heat recovery, the cooling system is a significant "power eater." Optimizing the PUE (Power Usage Effectiveness) of the cooling infrastructure is vital to maximizing the net margin.

3. Power Quality & Stability

ASIC miners are highly sensitive to voltage and frequency fluctuations. Gas gensets must demonstrate superior speed governing and excitation control to provide the "clean" power required for high-performance computing.

4. Mobility: Containerized Mining

Integrating gas gensets and mining racks into standard ISO containers enables "Mobile Mining." This allows operators to deploy quickly to remote wellheads, effectively converting "Gas-to-Hash" directly at the source.


Inquiry Now